成都生物所李家堂团队解析树栖蛇类尾部延长的进化遗传机制
来源:生物多样性保护中心
作者:王增
时间:2026-02-06
森林环境以其垂直分层的三维结构,为动物创造了多样的生态位,从而极大地拓展了生存空间与资源利用维度。在此背景下,树栖物种往往演化出高度特化的表型以适应这一环境。蛇类隶属于爬行纲有鳞目,全球有约4000 种,广泛拓殖各类生境。现生树栖蛇类及半树栖蛇类有约700 种,约占现生蛇类物种总数的18%,是较为成功的适应树栖生活的类群。与陆生类群相比,树栖蛇类普遍演化出显著延长的尾部,并以其出色的缠绕能力在复杂枝干间实现稳定附着与灵活运动。这一形态特化构成了蛇类树栖适应的关键特征,但其背后涉及的进化遗传机制尚未得以阐明。
研究系统测定了覆盖15个科、110种蛇类的形态学数据,并采集了各类群对应的生态型信息。祖先性状重建结果显示,蛇类由陆栖祖先演化而来,并向树栖生态位发生了多次独立的适应性演化。形态比较进一步表明,树栖蛇类具有显著更长的相对尾长和更多的尾椎数,提示尾部延长与树栖生活方式的适应密切相关(图1)。

图1 树栖蛇类的演化及形态学比较
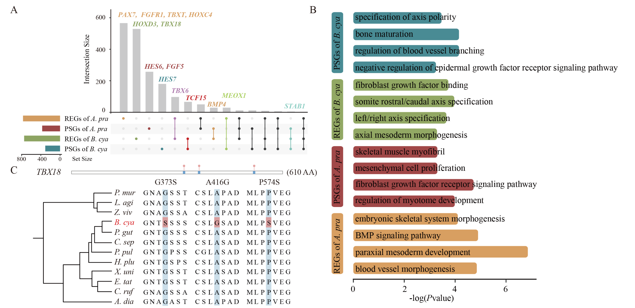
在遗传层面,研究获得了典型树栖蛇类绿林蛇(Boiga cyanea)的染色体级别基因组(图2),并结合远缘树栖蛇类绿瘦蛇(Ahaetulla prasina)的基因组进行比较分析。结果表明,在这两个独立演化出树栖习性的支系中均检测到与体节发生相关基因的加速进化信号,而体节发生过程是体轴延长的关键发育基础。进一步分析发现,核心体节发生调控因子(HES7与TBX18)受到了正选择,这些基因协同调控体节模式建立与体轴分节过程(图3)。

图2 绿林蛇(苟帅 摄)

图3 树栖蛇类支系特异的进化信号
本研究进一步聚焦于调控脊椎动物尾部发育的核心通路GDF11-LIN28-HOX13,发现其相关基因组区域中的多个保守非编码元件在树栖蛇类中发生了显著的趋同分化(图4)。功能验证实验表明,这些核心调控元件在树栖与非树栖类群间具有明显的活性差异。以上结果提示,序列层面的演化可通过改变调控元件的功能活性,进而影响下游关键基因的表达模式,从而可能推动树栖适应性状的形成。

图4体节发育通路中基因与调控元件的演化
综上,本研究整合形态学、比较基因组学及功能实验验证,系统揭示了树栖蛇类尾椎延长的表型演化规律,鉴定了与该性状相关的关键基因及核心调控元件,从而在分子与调控层面阐明了其进化遗传机制。本工作不仅为理解脊椎动物体轴形态的适应性演化提供了重要案例,也为进一步探讨动物表型多样性的形成机制提供了重要科学支撑。
论文以“Genomic adaptations for tail-length evolution in arboreal snakes”为题发表于中国科学院一区Top期刊Molecular Biology and Evolution。中国科学院成都生物研究所博士研究生王增与特别研究助理吴威为本文共同第一作者,李家堂研究员为论文通讯作者。研究得到国家重点研发计划、国家自然科学基金委等项目资助。