中科院参与发表表观遗传学新成果
来源:《Nature》
作者:Pedro Crevillén
时间:2014-09-30


在动植物的发育过程中,配子和胚胎会发生表观遗传学状态的重编程,这是正确发育必不可少的一步。
植物的生殖细胞来自于花的体细胞组织,需要消除植物发育或应答外界刺激时积累的染色质修饰。如果这一过程不能有效进行,那么上一代的表观遗传学状态就会错误的遗传下去。不过在绝大多数情况下,上述表观遗传学修饰都能在传给下一代之前有效消除。
在拟南芥中,开花抑制因子FLC(floral repressor locus)表达的重置是一个重要的表观遗传学重编程。在春化过程中,长时间的寒冷会使FLC受到表观遗传学沉默。然而,FLC会在种子发育完成之前重新激活,确保每一代植物都需要春化。虽然人们对春化作用诱导的表观遗传学沉默已经有了比较详细的了解,但FLC再活化的机制仍然是个谜。(延伸阅读:2012年表观遗传学头条新闻盘点)
英国诺维奇科技园(Norwich Research Park)和中科院遗传与发育生物研究所的科学家们对此进行了深入研究,揭示了阻止春化状态跨世代遗传的表观遗传学机制。这一成果于九月十四日发表在Nature杂志的网站上。这项研究的通讯作者是英国诺维奇科技园John Innes中心的Caroline Dean,文章作者还包括中科院遗传与发育生物学研究所的曹晓风(Xiaofeng Cao)研究员。
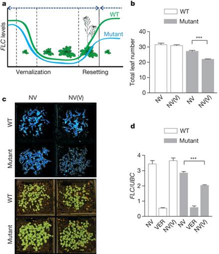
研究人员发现,十字形结构域蛋白ELF6的一个次形态突变,会影响生殖细胞里的FLC再活化,导致后代遗传到了部分春化状态。ELF6有H3K27me3去甲基化酶活性,而突变会减弱这种酶的活性。研究显示,突变植物的下一代与野生型相比,FLC的H3K27me3水平更高,FLC的表达更低。
这项研究告诉我们,在植物和哺乳动物胚胎的表观遗传学状态重编程中,H3K27去甲基化具有古老而重要的作用。(来源:生物360)
Epigenetic reprogramming that prevents transgenerational inheritance of the vernalized state
Abstract The reprogramming of epigenetic states in gametes and embryos is essential for correct development in plants and mammals. In plants, the germ line arises from somatic tissues of the flower, necessitating the erasure of chromatin modifications that have accumulated at specific loci during development or in response to external stimuli. If this process occurs inefficiently, it can lead to epigenetic states being inherited from one generation to the next. However, in most cases, accumulated epigenetic modifications are efficiently erased before the next generation. An important example of epigenetic reprogramming in plants is the resetting of the expression of the floral repressor locus FLC in Arabidopsis thaliana. FLC is epigenetically silenced by prolonged cold in a process called vernalization. However, the locus is reactivated before the completion of seed development, ensuring the requirement for vernalization in every generation. In contrast to our detailed understanding of the polycomb-mediated epigenetic silencing induced by vernalization, little is known about the mechanism involved in the reactivation of FLC. Here we show that a hypomorphic mutation in the jumonji-domain-containing protein ELF6 impaired the reactivation of FLC in reproductive tissues, leading to the inheritance of a partially vernalized state. ELF6 has H3K27me3 demethylase activity, and the mutation reduced this enzymatic activity in planta. Consistent with this, in the next generation of mutant plants, H3K27me3 levels at the FLC locus stayed higher, and FLC expression remained lower, than in the wild type. Our data reveal an ancient role for H3K27 demethylation in the reprogramming of epigenetic states in plant and mammalian embryos.
原文链接:http://www.nature.com/nature/journal/vaop/ncurrent/pdf/nature13722.pdf