辣椒素可抑制肠道肿瘤
来源:《临床研究》
作者:Eyal Raz
时间:2014-08-29

近日,美国加州大学圣地亚哥分校医学院的一项研究表明:膳食辣椒素——辣椒的活性成分,可使小鼠肠道内皮细胞上的一个受体产生慢性活化作用,从而触发反应,最终降低结直肠癌的风险,相关研究发表在《临床研究》期刊上。
辣椒素作为一种压倒神经的刺激物,使神经不能长时间的疼痛。研究人员给遗传上更倾向于患多种胃肠道肿瘤的小鼠喂食辣椒素。这种治疗方法导致肿瘤负担减少,使小鼠的寿命延长了超过30%。
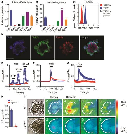
肠道内皮细胞上的该受体称为TRPV1,最初在感觉神经元中发现,充当环境中高温、酸度和辛辣化学品的标记。这些因素都是对细胞潜在的有害刺激。因此,TRPV1被描述为分子“疼痛感受器”。
研究人员发现,TRPV1也在肠道上皮细胞表达,它被表皮生长因子受体(EGFR)激活。EGFR是肠道中细胞增殖的一个重要驱动力,大约每四到六天,肠道上皮层就被替换。一旦TRPV1被EGFR激活,可引发一种对EGFR的直接负反馈,从而抑制后者降低不必要的生长和肠道肿瘤发展风险。(来源:中国科学报 李湘)
Ion channel TRPV1-dependent activation of PTP1B suppresses EGFR-associated intestinal tumorigenesis
Abstract The intestinal epithelium has a high rate of turnover, and dysregulation of pathways that regulate regeneration can lead to tumor development; however, the negative regulators of oncogenic events in the intestinal epithelium are not fully understood. Here we identified a feedback loop between the epidermal growth factor receptor (EGFR), a known mediator of proliferation, and the transient receptor potential cation channel, subfamily V, member 1 (TRPV1), in intestinal epithelial cells (IECs). We found that TRPV1 was expressed by IECs and was intrinsically activated upon EGFR stimulation. Subsequently, TRPV1 activation inhibited EGFR-induced epithelial cell proliferation via activation of Ca2+/calpain and resulting activation of protein tyrosine phosphatase 1B (PTP1B). In a murine model of multiple intestinal neoplasia (ApcMin/+ mice), TRPV1 deficiency increased adenoma formation, and treatment of these animals with an EGFR kinase inhibitor reversed protumorigenic phenotypes, supporting a functional association between TRPV1 and EGFR signaling in IECs. Administration of a TRPV1 agonist suppressed intestinal tumorigenesis in ApcMin/+ mice, similar to — as well as in conjunction with — a cyclooxygenase-2 (COX-2) inhibitor, which suggests that targeting both TRPV1 and COX-2 has potential as a therapeutic approach for tumor prevention. Our findings implicate TRPV1 as a regulator of growth factor signaling in the intestinal epithelium through activation of PTP1B and subsequent suppression of intestinal tumorigenesis.
原文链接:http://www.jci.org/articles/view/72340/pdf